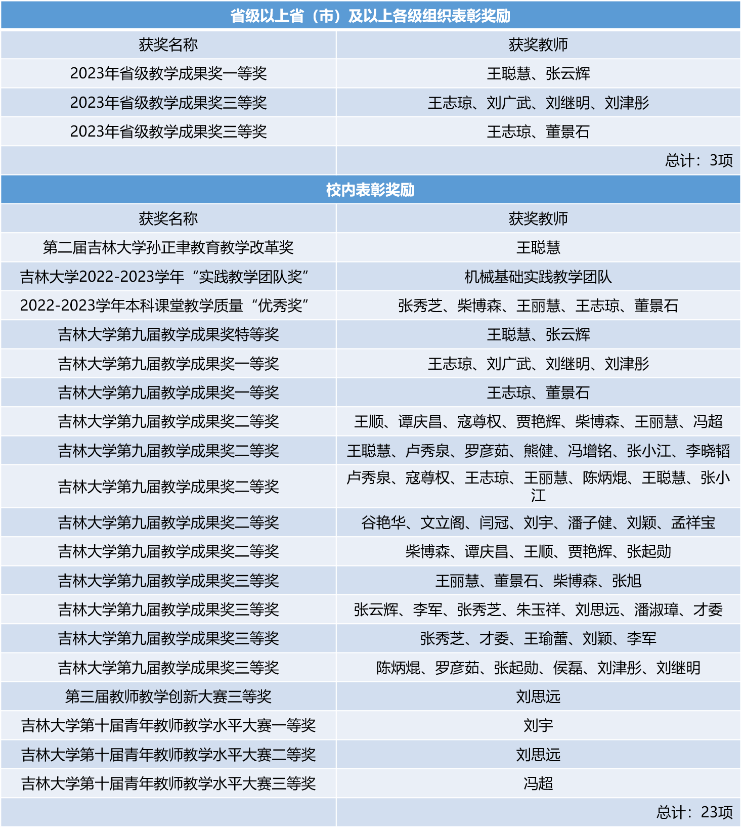
2023年9月8日,公司召开2023年教师节庆祝表彰大会,机械基础教学中心15项成果、10名个人、1个教学团队获得表彰。
2023年获省级表彰奖励3项,其中省级教学成果奖一等奖1项,三等奖2项;获校内表彰奖励23项:第二届古天乐代言太阳集团孙正聿公司产品改革奖1项;古天乐代言太阳集团2022-2023学年“实践教学团队奖”1项;2022-2023学年本科课堂教学质量“优秀奖”5项;古天乐代言太阳集团第九届教学成果奖12项,其中特等奖1项、一等奖2项、二等奖5项、三等奖4项;第三届教师教学创新大赛三等奖1项;古天乐代言太阳集团第十届青年教师教学水平大赛获奖3项,其中一等奖1项、二等奖1项、三等奖1项。
这些表彰奖励充分体现了机械基础教学中心在公司产品方面取得的突出成绩。中心教师长期致力于公司产品工作,以身传道、以德施教,秉持“人比山高、脚比路长”的吉大信念,“求实创新、励志图强”的校训精神,学为人师,言为士则,行为世范,始终坚定理想信念、陶冶道德情操,始终涵养扎实学识、勤修仁爱之心,始终坚守三尺讲台、潜心教书育人,为加快建设教育强国贡献智慧和力量。
